mirror of
https://github.com/netbox-community/netbox.git
synced 2026-02-26 02:35:12 +01:00
Multi-termination jumper deletion creates front port inconsistency #7601
Closed
opened 2025-12-29 20:25:54 +01:00 by adam
·
8 comments
No Branch/Tag Specified
main
21524-invlaid-paths-exception
21518-cf-decimal-zero
21356-etags
feature
20787-spectacular
21477-extend-graphql-api-filters-for-cables
21331-deprecate-querystring-tag
21304-deprecate-housekeeping-command
21481-facility-id-doesnt-show-in-rack-page
21429-cable-create-add-another-does-not-carry-over-termination
21364-swagger
20442-callable-audit
feature-ip-prefix-link
20923-dcim-templates
20911-dropdown-3
fix_module_substitution
21203-q-attr-denorm
21160-filterset
21118-site
20911-dropdown-2
21102-fix-graphiql-explorer
20044-elevation-stuck-lightmode
v4.5-beta1-release
20068-import-moduletype-attrs
20766-fix-german-translation-code-literals
20378-del-script
7604-filter-modifiers-v3
circuit-swap
12318-case-insensitive-uniqueness
20637-improve-device-q-filter
20660-script-load
19724-graphql
20614-update-ruff
14884-script
02496-max-page
19720-macaddress-interface-generic-relation
19408-circuit-terminations-export-templates
20203-openapi-check
fix-19669-api-image-download
7604-filter-modifiers
19275-fixes-interface-bulk-edit
fix-17794-get_field_value_return_list
11507-show-aggregate-and-rir-on-api
9583-add_column_specific_search_field_to_tables
v4.5.3
v4.5.2
v4.5.1
v4.5.0
v4.4.10
v4.4.9
v4.5.0-beta1
v4.4.8
v4.4.7
v4.4.6
v4.4.5
v4.4.4
v4.4.3
v4.4.2
v4.4.1
v4.4.0
v4.3.7
v4.4.0-beta1
v4.3.6
v4.3.5
v4.3.4
v4.3.3
v4.3.2
v4.3.1
v4.3.0
v4.2.9
v4.3.0-beta2
v4.2.8
v4.3.0-beta1
v4.2.7
v4.2.6
v4.2.5
v4.2.4
v4.2.3
v4.2.2
v4.2.1
v4.2.0
v4.1.11
v4.1.10
v4.1.9
v4.1.8
v4.2-beta1
v4.1.7
v4.1.6
v4.1.5
v4.1.4
v4.1.3
v4.1.2
v4.1.1
v4.1.0
v4.0.11
v4.0.10
v4.0.9
v4.1-beta1
v4.0.8
v4.0.7
v4.0.6
v4.0.5
v4.0.3
v4.0.2
v4.0.1
v4.0.0
v3.7.8
v3.7.7
v4.0-beta2
v3.7.6
v3.7.5
v4.0-beta1
v3.7.4
v3.7.3
v3.7.2
v3.7.1
v3.7.0
v3.6.9
v3.6.8
v3.6.7
v3.7-beta1
v3.6.6
v3.6.5
v3.6.4
v3.6.3
v3.6.2
v3.6.1
v3.6.0
v3.5.9
v3.6-beta2
v3.5.8
v3.6-beta1
v3.5.7
v3.5.6
v3.5.5
v3.5.4
v3.5.3
v3.5.2
v3.5.1
v3.5.0
v3.4.10
v3.4.9
v3.5-beta2
v3.4.8
v3.5-beta1
v3.4.7
v3.4.6
v3.4.5
v3.4.4
v3.4.3
v3.4.2
v3.4.1
v3.4.0
v3.3.10
v3.3.9
v3.4-beta1
v3.3.8
v3.3.7
v3.3.6
v3.3.5
v3.3.4
v3.3.3
v3.3.2
v3.3.1
v3.3.0
v3.2.9
v3.2.8
v3.3-beta2
v3.2.7
v3.3-beta1
v3.2.6
v3.2.5
v3.2.4
v3.2.3
v3.2.2
v3.2.1
v3.2.0
v3.1.11
v3.1.10
v3.2-beta2
v3.1.9
v3.2-beta1
v3.1.8
v3.1.7
v3.1.6
v3.1.5
v3.1.4
v3.1.3
v3.1.2
v3.1.1
v3.1.0
v3.0.12
v3.0.11
v3.0.10
v3.1-beta1
v3.0.9
v3.0.8
v3.0.7
v3.0.6
v3.0.5
v3.0.4
v3.0.3
v3.0.2
v3.0.1
v3.0.0
v2.11.12
v3.0-beta2
v2.11.11
v2.11.10
v3.0-beta1
v2.11.9
v2.11.8
v2.11.7
v2.11.6
v2.11.5
v2.11.4
v2.11.3
v2.11.2
v2.11.1
v2.11.0
v2.10.10
v2.10.9
v2.11-beta1
v2.10.8
v2.10.7
v2.10.6
v2.10.5
v2.10.4
v2.10.3
v2.10.2
v2.10.1
v2.10.0
v2.9.11
v2.10-beta2
v2.9.10
v2.10-beta1
v2.9.9
v2.9.8
v2.9.7
v2.9.6
v2.9.5
v2.9.4
v2.9.3
v2.9.2
v2.9.1
v2.9.0
v2.9-beta2
v2.8.9
v2.9-beta1
v2.8.8
v2.8.7
v2.8.6
v2.8.5
v2.8.4
v2.8.3
v2.8.2
v2.8.1
v2.8.0
v2.7.12
v2.7.11
v2.7.10
v2.7.9
v2.7.8
v2.7.7
v2.7.6
v2.7.5
v2.7.4
v2.7.3
v2.7.2
v2.7.1
v2.7.0
v2.6.12
v2.6.11
v2.6.10
v2.6.9
v2.7-beta1
Solcon-2020-01-06
v2.6.8
v2.6.7
v2.6.6
v2.6.5
v2.6.4
v2.6.3
v2.6.2
v2.6.1
v2.6.0
v2.5.13
v2.5.12
v2.6-beta1
v2.5.11
v2.5.10
v2.5.9
v2.5.8
v2.5.7
v2.5.6
v2.5.5
v2.5.4
v2.5.3
v2.5.2
v2.5.1
v2.5.0
v2.4.9
v2.5-beta2
v2.4.8
v2.5-beta1
v2.4.7
v2.4.6
v2.4.5
v2.4.4
v2.4.3
v2.4.2
v2.4.1
v2.4.0
v2.3.7
v2.4-beta1
v2.3.6
v2.3.5
v2.3.4
v2.3.3
v2.3.2
v2.3.1
v2.3.0
v2.2.10
v2.3-beta2
v2.2.9
v2.3-beta1
v2.2.8
v2.2.7
v2.2.6
v2.2.5
v2.2.4
v2.2.3
v2.2.2
v2.2.1
v2.2.0
v2.1.6
v2.2-beta2
v2.1.5
v2.2-beta1
v2.1.4
v2.1.3
v2.1.2
v2.1.1
v2.1.0
v2.0.10
v2.1-beta1
v2.0.9
v2.0.8
v2.0.7
v2.0.6
v2.0.5
v2.0.4
v2.0.3
v2.0.2
v2.0.1
v2.0.0
v2.0-beta3
v1.9.6
v1.9.5
v2.0-beta2
v1.9.4-r1
v1.9.3
v2.0-beta1
v1.9.2
v1.9.1
v1.9.0-r1
v1.8.4
v1.8.3
v1.8.2
v1.8.1
v1.8.0
v1.7.3
v1.7.2-r1
v1.7.1
v1.7.0
v1.6.3
v1.6.2-r1
v1.6.1-r1
1.6.1
v1.6.0
v1.5.2
v1.5.1
v1.5.0
v1.4.2
v1.4.1
v1.4.0
v1.3.2
v1.3.1
v1.3.0
v1.2.2
v1.2.1
v1.2.0
v1.1.0
v1.0.7-r1
v1.0.7
v1.0.6
v1.0.5
v1.0.4
v1.0.3-r1
v1.0.3
1.0.0
Labels
Clear labels
beta
breaking change
complexity: high
complexity: low
complexity: medium
needs milestone
netbox
pending closure
plugin candidate
pull-request
severity: high
severity: low
severity: medium
status: accepted
status: backlog
status: blocked
status: duplicate
status: needs owner
status: needs triage
status: revisions needed
status: under review
topic: GraphQL
topic: Internationalization
topic: OpenAPI
topic: UI/UX
topic: cabling
topic: event rules
topic: htmx navigation
topic: industrialization
topic: migrations
topic: plugins
topic: scripts
topic: templating
topic: testing
type: bug
type: deprecation
type: documentation
type: feature
type: housekeeping
type: translation
Mirrored from GitHub Pull Request
Milestone
No items
No Milestone
Projects
Clear projects
No project
Notifications
Due Date
No due date set.
Dependencies
No dependencies set.
Reference: starred/netbox#7601
Reference in New Issue
Block a user
Blocking a user prevents them from interacting with repositories, such as opening or commenting on pull requests or issues. Learn more about blocking a user.
Delete Branch "%!s()"
Deleting a branch is permanent. Although the deleted branch may continue to exist for a short time before it actually gets removed, it CANNOT be undone in most cases. Continue?
Originally created by @marcusyuri on GitHub (Feb 5, 2023).
NetBox version
v3.4.4
Python version
3.8
Steps to Reproduce
7. Repeat the trace. Now you see 'split path'.
8. Click on the first node. Now you can see an empty trace.
9.
10. Delete the connections PP02 front port 1 <-- --> PP03 front port 1, and a second cable from PP02 front port 2 <-- --> PP03 front port
11. Repeat the trace from router1 interface
Expected Behavior
Problem #1. We see split path between PP02 and PP03.
Problem #2. After deleting the cables between PP02 and PP03, and repeating the trace, the front ports disappears from the PP02 and PP03, and the split path message remains, even if the are no cables.
Observed Behavior
Problem #1 After create two jumpers from PP02 <--> PP03, the trace from Router1 interface should by complete to router 2 interface, since we make a multipath conection on each interface to the patch panels (use case: model a jumper from an optical interface using a duplex fiber cable - TX and RX), and also make two discrete single fiber jumpers between PP02 and PP03.


Problem #2 After we delete the two discrete single fiber jumpers between PP02 and PP03, the trace starting from router interface should be exact the same as before the creating of the jumper, showing the ports 1 and 2, without any split path message.
@dboissat commented on GitHub (Feb 8, 2023):
Hi,
I currently working on my Netbox to modify many paths with the point-multipoint cables and during my first tests, I observed a similar issue.
You can't trace a path if somewhere you have two different cables.
You need to create a multipoint-multipoint cable between your PP02 and PP03: 2 front ports to 2 front ports.
Please note, after creating this multipoint-multipoint cable, an error "path split" is possible.
But I found a tip to fix the issue on my side. I selected the cable "rear port" or "rear splice" and I changed his status: from "connected" to "planned" and to "connected" again.
On my side, in all cases, the path is correctly working after that.
For example, in my case, I needed to change the state of cables 5132 and 5109 and the path will be fixed correctly.

@marcusyuri commented on GitHub (Feb 10, 2023):
I make some additional testing, and found another workaround for the problem #1, but the bug remains for the problem #2.
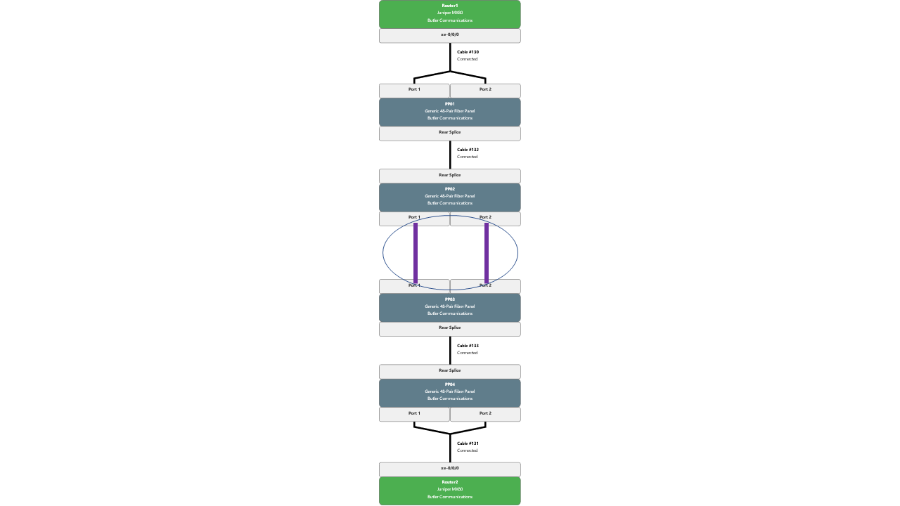
The workaround, in my example, is to use a double termination cable between PP02 front ports 1 and 2, and PP03 front ports 1 and 2, as show below - Cable #134:
But the problem #2 remains - if I create two separates cables from PP02 front port 1 <-- --> PP3 front port 1 and PP02 front port 2 <-- --> PP3 front port 2, as see in below manually editted diagram:
This is the expected cable trace, but instead we get a split path. The real problem is that even if we delete the two separates cables, and recreate the connection using a duplex cable, and change back and forth the status from connect to planned and vice-versa, we cannot get the trace complete, as the first picture on this post. It appears that the deletion of the simplex cable breaks (or delete) something else, and we cannot go back to the previous netbox database state, before we create these two cables.
@jaylik commented on GitHub (Mar 6, 2023):
@jeremystretch - Would it be possible to fix this bug anytime soon? This is causing major headache with fiber joint enclosures modeled with 1:1 cables between different fibers.
Edit: Seems like this is not supported https://github.com/netbox-community/netbox/issues/10355 - even this scenario is very comment in most networks.
@marcusyuri commented on GitHub (Mar 6, 2023):
I understand that the problem #1 is not supported (#10355), but the problem #2 remains - the front ports disappears if you delete the cable...
@github-actions[bot] commented on GitHub (Jun 5, 2023):
This issue has been automatically marked as stale because it has not had recent activity. It will be closed if no further activity occurs. NetBox is governed by a small group of core maintainers which means not all opened issues may receive direct feedback. Do not attempt to circumvent this process by "bumping" the issue; doing so will result in its immediate closure and you may be barred from participating in any future discussions. Please see our contributing guide.
@jeremystretch commented on GitHub (Sep 21, 2023):
Marking this as blocked by #11079 for now. We can re-evaluate once #13337 has been merged.
@jeremystretch commented on GitHub (Sep 26, 2023):
Confirmed that this has been addressed by PR #13337 as the fix for #11079, and will be fixed in v3.6.3.
@marcusyuri commented on GitHub (Sep 27, 2023):
Congratulations, Jeremy and all Netbox Team! It is working flawless. Also confirmed that the port inconsistency after delete was fixed, as we can see in the following picture - Ports 1 and 2 of PP02 now apears correctly after deleting the cable.
Thanks for the fix!